• 7449249363, 855-282-2729
  • info@glenrichhealthcare.com

Welcome To Glenrich Healthcare

glenrichrich healthcare is an 'outcome sourcing' company, providing practice and financial management services to the healthcare industry. As a global service, technology and analytics leader, we are committed to optimizing value for our clients and their businesses. The company was created to provide excellence in revenue capture and physiciansupport withinthehealthcarespace.

Read More

Why You Choose Us

We help our clients improve their financial, operational and clinical performance across the organization to sustain long-term, measurable results. This positions providers of all kinds to succeed in today’s challenging and rapidly changingreimbursementenvironment.

  • 80+ Customers.
  • 500K+ Physicians.
  • Certified.
  • 18 Global Service Certer.

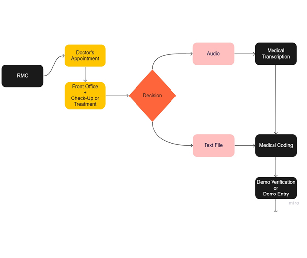
Our services



Medical Transcription



Medical Coding



Procedure Codes



Modifiers



Demo-Entry



Demo creation